dota开云电竞
Baidu
68开云棋牌
您现在所在的位置 : 首页 > app云开全站官网  > 重点领域信息公开 > 义务教育
分享到:
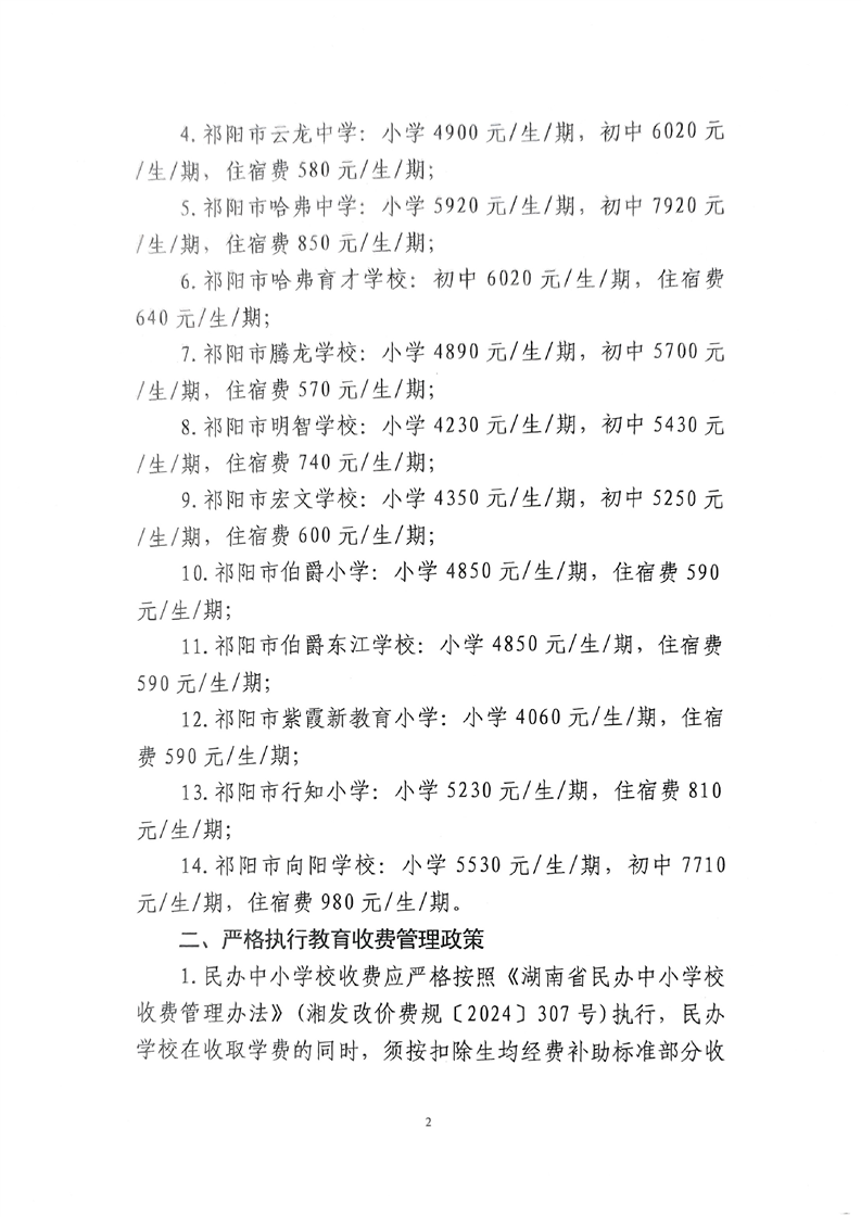
关于永州陶铸中学等14所民办中小学校学费、住宿费标准的批复
  • 2025-08-08 10:18
  • 来源: kaiyun体育全站网页登录发展和改革局 kaiyun体育全站网页登录教育局
  • 作者:
  • 【字体:   



扫一扫在手机打开当前页

主办:云开体育APP游戏  承办:开云体育app在线下载官网苹果(行政审批服务局)
E-mail:qy3219980@163.com  联系电话:0746-3212875
版权所有:祁阳政府网   备案号:湘ICP备05013890号
湘公网安备:43112102000120  网站标识码:4311210015号

  • 监督一点通
  • 三湘e监督
  • 湖南省政府网
  • Baidu
    68开云棋牌
    Baidu
    68开云棋牌
    Baidu
    68开云棋牌